Deine Ideen sind gefragt!

Ideen zum Klimawandel gesucht

Erstellt von Lena Steinlen und Penelope Jäschke | | Umwelt-AGSchuljahr 2021/22

Wir, die Umwelt AG des Gymnasiums Großburgwedel, sind nur ein winziger Kreis, aber wir packen den Kampf gegen den Klimawandel gemäß unserem AG-Motto an:

„Viele kleine Leute, die in vielen kleinen Orten viele kleine Dinge tun, können das Gesicht der Welt verändern!“ (Afrikanisches Sprichwort)

Bist du mit dabei? Schick uns deine Ideen auf IServ an „ag.umwelt@gym-gbw.de“ oder besuche uns einfach einmal am Mittwoch in der 7. Stunde in Raum Bio 3. Wir freuen uns auf dich und deine Ideen!

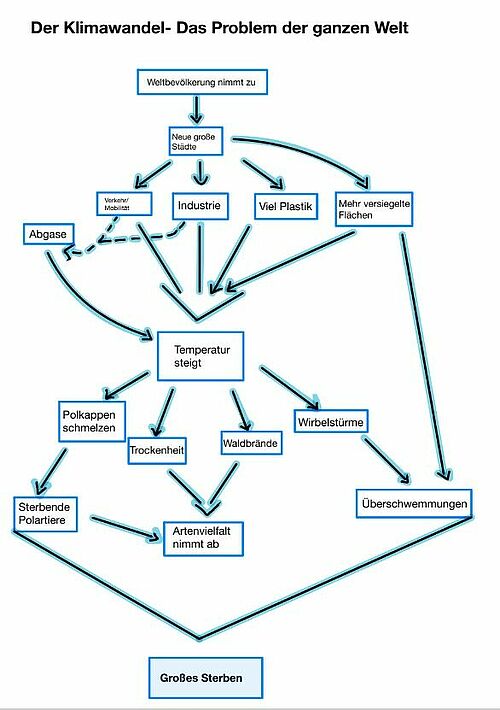
Und hier siehst du, was wir uns zum Klimawandel im Allgemeinen überlegt haben. Die Maßnahmen, die wir konkret angehen wollen, findest du demnächst auf dieser Internetseite.